2021厦门港务控股集团校园招聘公告
一、集团简介
厦门港,屹立于海峡西岸经济圈,南承北接“珠三角”和“长三角”两大经济圈,直通东北亚和西南太平洋,是我国综合运输体系的重要枢纽、集装箱运输干线港和对台航运重要口岸,是国家确定的四大国际航运中心和四大邮轮运输试点示范港之一。厦门港集装箱吞吐量位居世界集装箱百强港第14位,跻身中国大陆沿海港口第7位。2019年集团完成集装箱吞吐量927万标箱,比增5.2%。
厦门港务控股集团,是福建省港口龙头企业,福建省港口集团成员企业,海峡西岸最大、最具实力的港口及综合物流运营商,国家级物流枢纽中心,集团位列厦门百强企业前十。集团拥有厦门国际港务股份有限公司(股票代码:03378.HK)、厦门港务发展股份有限公司(股票代码:000905)两家境外、境内上市企业。
——旗下成员企业140余家,经营产业拓及港口货运、物流、船舶代理、航运、拖轮、理货、供应链、信息、工程、疏浚、房地产开发、投资、资产管理等诸多领域。
——旗下集装箱、散杂货、液体化工生产性码头超过60个、岸线总长一万三千余米,可靠泊20万吨级集装箱船舶、20万吨级散杂货船舶。
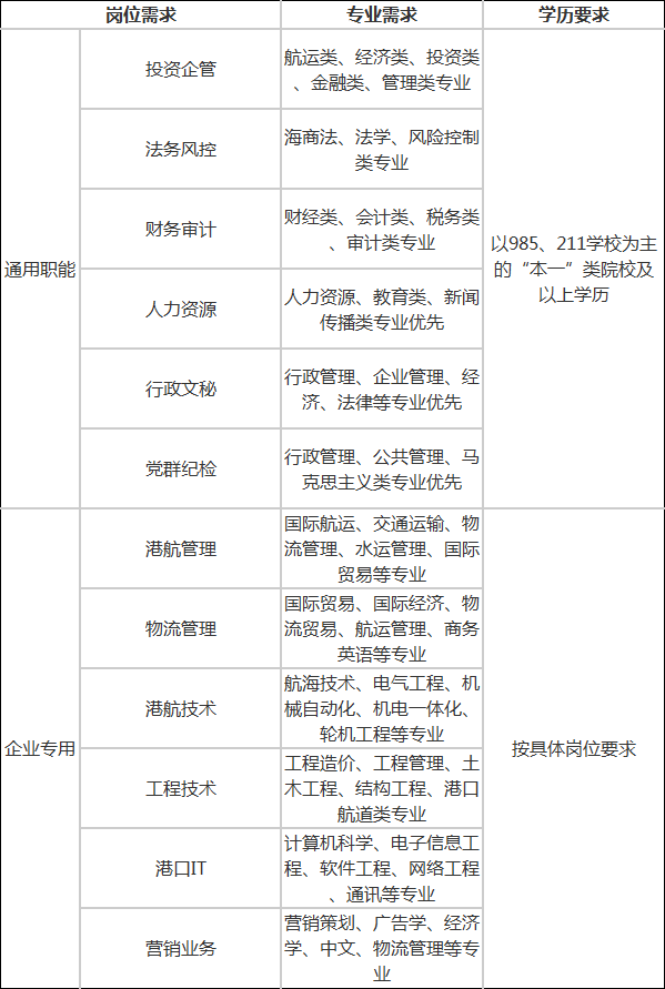
二、招聘需求

三、应聘基本条件
1.2020-2021年应届毕业生;
2.具有扎实的专业基础知识,知识面广;
3.有良好的团队合作精神;责任心强;积极上进,有理想;脚踏实地;
4.身体健康,遵纪守法、诚实守信,具有良好的个人品质和职业道德,无不良记录。
四、薪酬福利
我们提供大型国企平台、市场化薪酬水平,全方位人才培养体系;六险二金(包含补充商业保险、企业年金)、法定带薪假期全面保障;为人才提供三年的青年公寓;还有员工餐厅、通勤班车、免费年度体检以及丰富的青年创新活动。
五、菁英计划
为加快集团青年人才的培养与成长,完善人才选拔、培养和管理体制,集团建立青年人才“菁英计划”。管理培训生计划所培养的人才作为集团青年优秀人才、成员企业中层后备人才以及企业专业技术人才的后备梯队。
菁英人才培养秉承组织培养与自我学习并重的原则,强化集团人才梯队建设,打造精英团队。所有符合条件的应届生,试用期满后,进入港务商学院参加为期三年的“青年领航者”培训计划,通过人才测评、导师培养、特色项目参与、课题研究和轮岗学习等方式全面提升综合素质。
六、宣讲会安排
1.空中宣讲会:2020年10月11日;
2.线下宣讲会:福州大学、集美大学、厦门大学,具体行程与地点以具体通知为准。
七、招聘流程
1.网申/现场投递:截至2020年10月31日;
2.测评:2020年11月4日-7日;
3.面试(通用职能类):2020年11月8日-15日;
面试(企业专用类):截至2020年11月20日,以各成员企业安排为准。
八、简历投递
(1)网申地址:http://xpgco.zhiye.com
登入网申地址 → 选择校园招聘 →选择对应招聘岗位→ 完成线上简历投递
(2)微投递:关注微信公众号“厦门港务招聘”
关注公众号→ 选择校园招聘→完成微简历投递(投递后需在PC端完善简历)
福州大学学生就业创业指导中心
2020年10月7日
关注公众号优公教育
了解最新公考资讯
