2022泉州海洋职业学院招聘公告
泉州海洋职业学院十四五期间正处于高速发展阶段,办学规模及办学层次正在跃上一个新台阶。为了满足学校各专业对师资的需求,特发此人才招聘信息,欢迎广大有志加盟之士来到海上丝绸之路起点、世界文化遗产城市——泉州,发挥您的聪明才智,为培养适应新时代国家海洋战略的优秀人才一展身手。
一、学校简介
泉州海洋职业学院是一所经福建省人民政府批准、教育部备案,纳入全国高考统招计划,具有独立颁发国家学历证书资格的职业高等院校,以涉海专业为特色,以打造“本地离不开,业内都认同,国际能交流”的本科层次海洋职业大学为愿景,开设海洋工程类、交通运输类、智能制造类、现代服务类、经济管理类、家政服务类、艺术体育类等36个高职专业,具备经中华人民共和国国家海事局批准的含无限航区的船长、轮机长等在内的各类普通、高级船员等23项教育培训资质,现有学籍生10190人(截止2021年9月),船员和社会年培训量超5万人次。
学校坐落于“海上丝绸之路”重要起点的泉州湾南岸,依山面海,风景秀丽。学校总占地面积1105亩,其中海边训练基地94亩,另有排他性海域面积280亩,达到了“千亩万人”的办学规模。现已投入使用建筑面积达25万平方米,四期建设正在建设面积达9万平方米。学校是国内同类院校中唯一拥有独立码头、港湾、沙滩、岛屿,并具备开展滩涂登船紧急出航、登岛、荒岛求生、反海盗、海上救生、水下智能装备、游艇帆船、培训基地等优越训练条件的高校。拥有国内最先进的360°视景航海船舶操纵模拟器;校园内湖水域宽广,校内水上训练中心配置国内高校唯一千吨级可航行的特种船舶。学校打造全国高校唯一“国家海权”主题党建思政成果馆,致力打造全国高校海权主题爱国主义教育基地,依托校内35亩自然山体,正在建设“闽南海洋文化园教育基地”。
学校拥有一支结构合理、专业力量雄厚的师资队伍和年富力强、精干高效的管理团队。开设航海交通学院、海洋工程学院、信息工程学院、经济管理学院、艺术体育学院、通识教育学院、马克思主义学院、国防教育基地等二级学院,以及继续教育学院、国际船员专修学院、特种船国际船员培训学院、远洋渔业船员培训学院等多个产业教学与培训单位;2017年4月,国务院扶贫办批准学校设立“全国扶贫就业创业培训基地”。
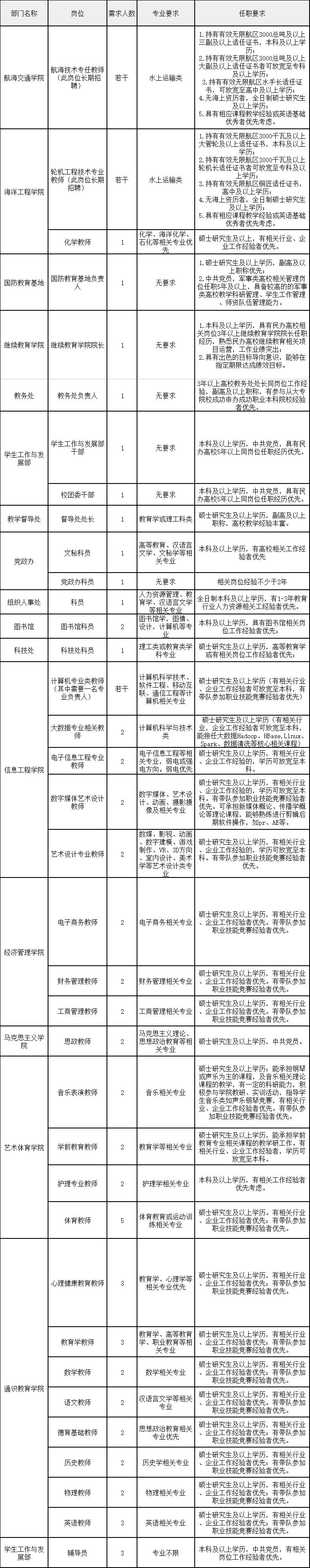
二、招聘岗位及要求

三、招聘人员基本条件
1、拥护中国共产党的领导,热爱社会主义,遵纪守法,品行端正。
2、教风或工作作风严谨,为人正派,事业心和责任感强,愿为学院发展建设和人才培养做出贡献。
3、具有相关的专业背景或从业经验,良好的学术道德和团队协作精神,对本专业建设和发展具有创新性构想。
4、身体健康,体检标准及项目参照福建省教师资格认定体检标准及项目执行。
5、能从事教学科研一线工作,有较好的口头表达能力,能较好的完成专业课程讲授任务。
四、应聘程序
1.符合条件的应聘者提供电子版材料:个人简历、身份证、学历学位、专业技能职称证书及相关教学科研成果、获奖证书扫描件(航海、轮机专业教师还需提供船员服务簿、船员适任证书扫描件)。邮件以:"应聘岗位+姓名+专业+学历+高校人才网"的方式命名发至邮箱:qzhyzhaopin@qzoiedu.com
2.通过邮件完成初审,初审通过进一步电话沟通确认,确认后进行面试考核。
3.凡有下列行为之一者不得参与报名:
(1)受过刑事处罚;
(2)有犯罪嫌疑正在接受审查;
(3)受党内严重警告或行政记大过处分,尚未解除的;
(4)有弄虚作假行为的。
五、面试程序
1.面试时间:待通知。
2.面试形式:根据实际情况安排线下或线上面试,线下面试者现场需提交本人身份证、学历学位、专业技能等级证书和科研成果等相关证书的原件进行现场确认。
3.面试内容:结合岗位要求和职责考察应聘者的综合素质。根据岗位要求,教师岗面试将采取试讲和专业实际操作测试等方式进行考核。
4.面试结束,根据成绩择优录用。
六、薪酬与福利
1、薪资面谈(享受绩效奖金和丰厚的课酬制度)。全职人员缴交五险一金,免费提供校内条件优越的教职工公寓(配备家具家电,水电补贴,免物业费、宽带费);享受法定节假日和带薪寒暑假。
2、学校周边具有优质的幼儿园及中小学校,方便我校教职工子女的入托、入学。符合政府的人才引进政策,由学校推荐、认定后,可享受政府有关子女入学等优惠政策。
3、符合申报石狮市高校人才积分条件的,由本人申请,学校推荐、认定后达到积分条件可一次性最多获得石狮市政府12万元的购房补贴。
4.符合泉州当地政府人才政策的,由本人申请,学校推荐、认定后达到条件后可享受:
35岁内本科,600元/月,35岁内硕士,800元/月,人才补贴2年;
博士可以申请第五层次人才政策。博士以上学历,政府补贴10万元的生活补助和工作经费。其中,生活补助和工作经费各50%,分3年发放,认定后当年发放40%,第二、第三年分别发放30%。
4、学校有完善的职称、职务晋升机制,具有涵盖各类专业的技能和综合管理类培训支持计划。
5、各类防暑降温补贴等其他福利,按照学校规定执行。
七、联系我们
学校官方网站:www.qzoiedu.com
微信公众号:泉州海洋职业学院
联系人:18065333357(朱老师)
负责人:13324710268(周老师)
地址:福建省泉州市石狮市祥芝镇石狮大道
文章来源:http://www.gaoxiaojob.com/announcement/detail/2816.html
关注公众号优公教育
了解最新公考资讯
