2024泉州纺织服装职业学院招聘9人公告
一、学院简介
泉州纺织服装职业学院前身为石狮市私立育青学校,创办于1994年,由时任全国人大常委会副委员长王光英先生题名揭牌。1999年开始申办高等职业教育院校,2001年经省政府批准成立泉州育青职业技术学院,2005年更名为泉州纺织服装职业学院,是教育部备案的具有独立颁发高等教育文凭资格的全日制普通高等院校,也是福建省唯一一所以“纺织服装”命名的高职院校。
学校位于东亚文化之都、我国历史文化名城、著名侨乡、“古代海上丝绸之路”起点——福建省泉州市,坐落在泉州湾南岸、滨海城市石狮宝盖山风景区旁,现有南、北两个校区,占地500多亩。
建校至今已培养毕业生2万余人,就业率超过98%,为海峡西岸经济区建设和地方产业发展做出了贡献,被中国纺织工业联合会(原中国纺织工业部)授予“中国纺织行业人才建设示范院校”。
现因学院发展需要,经研究决定发布以下招聘计划。
二、招聘人员基本条件
1.热爱祖国,贯彻党的教育方针,忠诚党的教育事业,遵守国家宪法和法律法规。
2.品行端正,诚实守信,具有良好的思想政治素质和职业道德修养,具备强烈的事业心和高度的责任感。
3.身心健康,体检符合福建省教师资格认定标准,能够胜任相应岗位工作的要求。
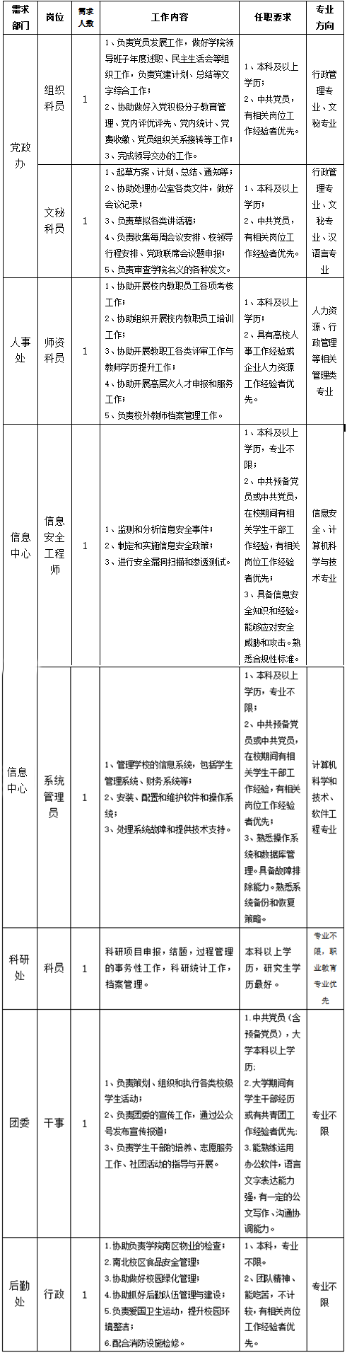
三、招聘计划及要求
行政人员


四、薪酬与福利待遇
1.薪酬与福利按照学院现行标准执行。
2.享有带薪寒、暑假和国家规定的节假日(周末双休)。
3.全职人员缴交五险一金。
4.新教工报到给予路费全额报销;外省市青年教工享受每年路费补助。
5.符合石狮市高校人才积分条件,由本人申请,学校推荐,认定后达到积分条件可以享受子女积分入学、购房最高12万元补贴等。
6.符合申报泉州市高层次人才条件,由本人申请,学校推荐,认定后可以获得泉州市政府相关的补贴。
7.享受学院规定的教师进修、学历提升、学习培训、职称评聘等政策。
五、应聘程序
符合条件的应聘者需提交以下材料:
1、泉州纺织服装职业学院应聘报名表(详见附件);
2、个人简历;
3、相关佐证材料扫描件:
(1)身份证;
(2)学历及学位证书(留学归国人员还需提供教育部出具的学历认证文件);
(3)专业技术职务证书;
(4)荣誉证书以及其它可以佐证符合应聘条件的相关资料。
4、以上材料以“姓名+应聘岗位+学历+毕业院校及专业”为标题,发送到qzfzrsc@163.com邮箱。应聘报名表、个人简历、相关佐证材料请分开,以三个文件的形式投递,佐证材料扫描件单独压缩。
注:应聘人员应如实提交相关佐证材料以备资格审查。弄虚作假者,一经查实即取消应聘资格;已被聘用的,予以解聘。
六、联系方式
1.学院官网:https://www.qzfzfz.com
2.邮箱地址:qzfzrsc@163.com
3.联系电话:0595-36107099黄老师
4.学院地址:福建省泉州市石狮市学府路1358号
附件:
文章来源:
https://www.qzfzfz.com/newsinfo/6756988.html
关注公众号优公教育
了解最新公考资讯
